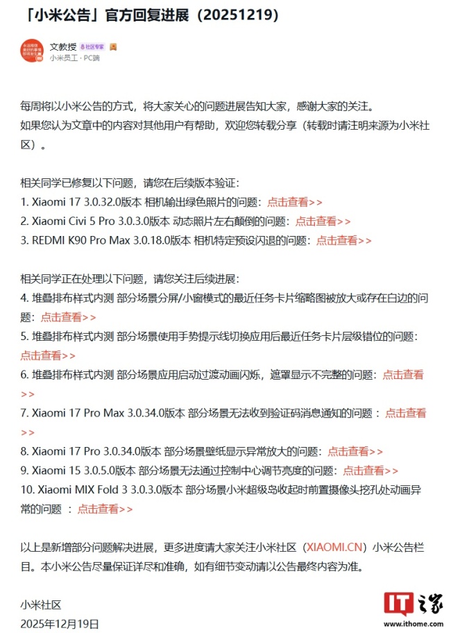
小米员工本周在小米社区更新了澎湃 HyperOS 的最新优化进展。用户反馈的 Xiaomi 17 在 3.0.32.0 版本中出现的相机输出绿色照片问题已得到优化,用户可以在后续版本中验证这一改进。官方还定位到了 Xiaomi 17 Pro 系列机型的相关问题。

以下是小米澎湃 OS 系统的最新优化进展:

堆叠排布样式内测部分场景分屏或小窗模式下最近任务卡片缩略图被放大或存在白边的问题正在处理中。

同样在堆叠排布样式内测过程中,部分场景使用手势提示线切换应用后最近任务卡片层级错位的问题也在处理中。
部分场景中应用启动过渡动画闪烁和遮罩显示不完整的问题同样处于处理状态。
Xiaomi 17 Pro Max 3.0.34.0 版本中部分场景无法收到验证码消息通知的问题已被关注。
Xiaomi 17 Pro 3.0.34.0 版本中部分场景壁纸显示异常放大的问题也得到了注意。
Xiaomi 15 3.0.5.0 版本中部分场景无法通过控制中心调节亮度的问题正在解决。
Xiaomi MIX Fold 3 3.0.3.0 版本中部分场景小米超级岛收起时前置摄像头挖孔处动画异常的问题也正在处理中。
近日,全国首单“具身智能数据集”在江苏省数据交易所上架并完成交易。这一数据集由江苏箸境智能科技有限公司提供,主要包含具身机器人所需的基础动作体感数据信息,包括视频、关节角度与力矩参数
2026-01-03江苏箸境智能科技有限公司,江苏省数据交易所,具身智能数据集
在2025年年末,Instagram负责人亚当·莫塞里通过一系列图片内容表达了他对“无限合成内容”时代的看法。随着合成影像技术的进步,现实与虚构的界限变得模糊
2026-01-03instagram,人工智能
特斯拉通过X平台公布了2025年第四季度的最新交付数据。该季度,特斯拉产量为434358辆,交付量为418227辆,储能部署达到14.2GWh
2026-01-03特斯拉
威刚 ADATA 宣布将参加 CES 2026,并在新闻稿中详细介绍了其参展阵容
2026-01-03威刚,CES2026
台积电和三星等芯片巨头正在推进2nm制程技术。台积电已经获得了苹果、高通和联发科的订单,而三星则计划利用2nm制程打造Exynos 2600芯片,用于Galaxy S26系列手机
2026-01-03苹果,A20,芯片
流媒体巨头Netflix计划在完成对华纳兄弟的收购后,将华纳兄弟电影的院线独占放映期缩短至17天。这一做法引发了传统影院及好莱坞电影创作者的担忧
2026-01-03Netflix,华纳兄弟
8月12日,消息人士Evan Blass在X平台曝光了谷歌Pixel 10系列直板手机的官方渲染图。 Pixel 10标准版提供黑曜石、靛蓝、霜白和柠檬酒四种颜色
2026-01-03谷歌,Pixel,10
特斯拉首席执行官埃隆·马斯克近日确认,特斯拉的Robotaxi服务即将向公众开放,并给出了大致的时间表。该平台于6月22日在得克萨斯州奥斯汀首次向一小部分用户群体推出,在过去的一个半月里,公司不断扩大试乘用户数量和地理围栏范围
2026-01-03Robotaxi,特斯拉,马斯克
华硕昨日正式公布了a豆香氛机械键盘 (adol KD202)。作为法国娇兰联名系列的一员,该键盘在右上角的多媒体旋钮中增添了香氛匣功能,可放入三种不同香调的香芯
2026-01-03华硕,键盘
B站正在测试全新的AI视频创作工具“花生AI”,该工具主要以视频内容创作为主,目前仍处于测试阶段。使用“花生AI”时,用户只需准备好文案或录好的口播音频,就能快速生成成片,具体有两种方式可供选择。生成的视频可以直接发布到B站上
2026-01-03B站,AI,花生
8月12日,《凡人修仙传》动画的制作团队万维猫动画发布预告,宣布《鬼吹灯之南海归墟》动画将于8月23日在腾讯视频开播。这部动画改编自天下霸唱的原著小说,讲述了胡八一、Shirley杨和王胖子三人组踏上寻找失落的青铜文明之旅的故事
2026-01-03鬼吹灯,凡人修仙传,国产动画
小鹏汽车宣布,12月25日,浙江杭州千岛湖淳安县点亮了当地第一座也是全国第3000座自营充电站。到2025年最后一天,小鹏在全国上线的场站已超过3150座
2026-01-03小鹏汽车,小鹏充电
华硕今日向媒体确认,2026年暂无推出新款智能手机的计划,但手机事业单位的营运维持不变。华硕表示,其手机产品的营运、产品维护、升级和保固都会持续进行。对于所有华硕手机用户,公司将持续提供完整的售后服务,保修条款与软件更新均不受影响
2026-01-03华硕,Zenfone,ROG
技嘉AORUS官方社媒账户发布了一条动态短视频,预热了即将在CES上公布的AORUS系列英伟达GeForce显卡新品。该型号采用了新一代的热力与气流工程技术,提升了稳定性,树立了GPU性能的新标准
2026-01-03技嘉,显卡,CES2026
华米科技旗下的自主品牌Amazfit跃我在2025年末推出了Amazfit Active Max智能手表,这款手表专为日常运动爱好者和追求健康生活品质的人群设计
2026-01-03Amazfit
在跨境出海进入“全量AI化”的2026年,卖家面临的竞争早已不再是简单的商品价格战,而是运营效率的维度打击。
2026-01-02AI
比亚迪方程豹汽车公布了2025年的年度销售数据:全年共售出234637辆,同比增长316.1%。同年12月单月销量达到50868辆,环比增长36%,同比增幅为345.5%
2026-01-02比亚迪,方程豹
科技媒体SamMobile近日发布消息称,三星Galaxy S26系列手机将引入一项名为“隐私显示”的新功能。这项功能旨在防止他人从侧面窥视屏幕内容
2026-01-02One,UI,8.5
ACEMAGIC阿迈奇在海外市场推出了Retro X5迷你主机,该款主机配备AMD锐龙AI 9 HX 370处理器,外观设计灵感来源于20世纪80年代的任天堂经典主机NES
2026-01-02AMD,锐龙,AI2025年国内汽车市场竞争激烈,新年伊始,各大厂商公布了年度数据。比亚迪继续保持销冠地位,新势力品牌也有亮眼表现。 比亚迪汽车销量为420398辆,具体数据未公布
2026-01-02比亚迪,新能源汽车,吉利汽车
OpenAI 正在全面强化自身的音频人工智能能力,计划推出一款以语音为核心的个人AI设备。知情人士透露,这款设备将以听觉交互为主要形式,而非依赖屏幕。 目前,ChatGPT的语音功能与文本回答背后所使用的模型并不相同
2026-01-02OpenAI,奥尔特曼,音频AI
华擎 ASRock 官网现已上线幻影电竞 (Phantom Gaming) PG-PSF 系列白金 SFX 电源,提供 850W 和 1000W 两个功率版本
2026-01-02电源,华擎,SFX电源
百度集团宣布,昆仑芯已于1月1日通过其联席保荐人向香港证券交易所提交了上市申请表。预计在分拆完成后,昆仑芯仍将作为子公司存在。 昆仑芯是百度内部孵化的AI芯片公司,前身为百度智能芯片及架构部,专注于通用AI芯片的设计与生产
2026-01-02昆仑芯,百度,港交所
华为推出了鸿蒙智家蓝牙网关 Lite,这款产品主打即插即用和简约设计,适用于兼容蓝牙和蓝牙 Mesh 协议的智能家居设备。它已经在华为商城上架,售价为129元
2026-01-02鸿蒙智家蓝牙网关,Lite,华为
在接受科技媒体采访时,Arm边缘AI业务执行副总裁Chris Bergey提到,尽管云端AI发展迅速,但端侧本地AI因低延迟、隐私保护及成本优势,仍然是未来计算的核心
2026-01-02安卓,手机,游戏
特斯拉今日宣布,FSD(受驾驶员监督)即将在韩国落地,并公布了一段在韩国进行道路测试的演示视频
2026-01-02特斯拉,FSD,HW4.0
华硕旗下ASUSTOR华芸/爱速特宣布推出Drivestor Gen2 (AS12)系列入门级NAS产品,包括2盘位的AS1202T和4盘位的AS1204T
2026-01-02华芸,爱速特,NAS海信集团控股有限公司正在考虑整合其消费电子和家电业务,包括潜在的合并计划。一个可能的方案是海信视像科技有限公司收购海信家电集团有限公司。 合并后的公司未来可能会在香港上市
2026-01-02海信集团
博主 @数码闲聊站 在微博上透露,高通骁龙 8 Gen 5 芯片的制程和规格将与骁龙 8 Elite Gen 5 相同。高通计划长期迭代 8 Gen X 产品线,形成标准版和 Pro 版的市场布局,对标苹果
2026-01-02高通骁龙,8,Gen
高盛的两位分析师指出,尽管人工智能正在深刻改变消费者使用技术的方式,但在企业应用层面,这场技术革命的进展仍明显滞后
2026-01-02AI,人工智能