
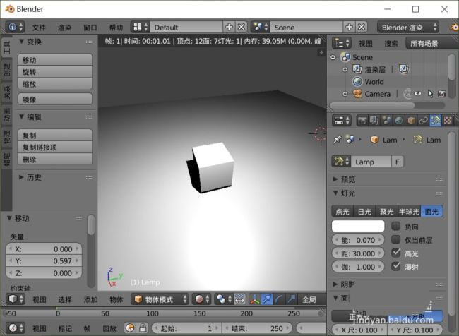
在blender场景中打开一个物体。

在里面创建一个灯光。

渲染预览的时候我们发现场景太暗了。
国务院新闻办公室于1月21日举行新闻发布会,介绍了2025年工业和信息化发展成效。据央视新闻报道,我国已建成5G基站483.8万座,全国所有乡镇以及95%的行政村已通5G,建成了全球规模最大、技术领先的信息基础设施
2026-01-215G,6G
比亚迪宣布唐 L 第 3 次 OTA 正式开启推送,带来 24 项新增功能和 13 项优化体验,覆盖座舱交互、辅助驾驶、智能互联等维度
2026-01-21比亚迪,唐,L针对索尼关闭广东惠州工厂的传闻,业内人士回应称,去年索尼(中国)有限公司已将索尼精密部件(惠州)有限公司的股权转让给日本再生晶圆制造厂RS Technologies,该项交易在去年12月底完成
2026-01-21索尼
近日,博主@数码闲聊站发文称,小屏手机市场遇冷,预计2026年将有两家主品牌计划推出大屏旗舰机型。这些新机型的基础定义标准版影像之上,将具备更强的性能释放和更大的电池容量,可能命名为Max或Plus
2026-01-21大屏旗舰机,母系品牌,大屏旗舰
零刻今日正式上架了NAS型迷你主机ME Pro。这款主机采用上部双3.5"硬盘舱加下部主板舱的设计,首发版本标配英特尔N95处理器和12GB LPDDR5内存,提供基础版和商业版两种选择
2026-01-21迷你主机,NAS,零刻
微软近日开源了最新的AI工具TRELLIS.2,这是一个大型3D生成模型,拥有40亿参数,专为高保真图像到3D生成而设计
2026-01-21微软,人工智能,3D模型近日,鹏辉能源与四川中孚合作打造的全国最大用户侧储能项目正式并网投运。该项目规模达到107.12MW/428.48MWh,成为电解铝行业首个大型用户侧储能项目
2026-01-21储能,鹏辉能源
Gamdias 推出了 ATLAS M4 中塔机箱,售价 99.9 美元(约合 697 元人民币)。这款机箱主打沉浸式视觉体验和友好装机体验,兼容背插主板
2026-01-21Gamdias,ATLAS,M4
自去年 iPhone 17 Pro 发布以来,网络社区 Reddit 上出现了一则传闻:该机型独有的星宇橙配色在特定条件下会发生氧化,转变为鲜艳的亮粉色
2026-01-21苹果,iPhone,17
当地时间1月20日,起亚内饰设计负责人约亨·佩森表示,起亚将在下一代车型中进一步强化内饰数字化,但不会全面取消实体按键。他认为,保持合理平衡是数字化升级的前提
2026-01-21起亚,实体按键,汽车座舱
微软首席执行官萨提亚·纳德拉表示,能源成本将是决定哪个国家能在人工智能竞赛中胜出的关键因素。各国正竞相打造人工智能基础设施,以期充分利用这项技术带来的巨大效率提升潜力
2026-01-21纳德拉,人工智能,微软
AOC已在海外市场推出了Q24B36X和Q27B36X显示器,这两款产品主要面向办公群体。它们均配备了2K 144Hz面板,尺寸分别为23.8英寸和27英寸
2026-01-21AOC,Q24B36X,显示器微软CEO萨蒂亚·纳德拉在瑞士达沃斯世界经济论坛上表示,如果人工智能无法为用户带来明确价值,行业可能会失去公众支持。他认为,在持续消耗大量资源的同时,如果AI技术不能证明自身的实用性,相关企业将面临风险
2026-01-21微软,纳德拉,人工智能
小米汽车最近发布了一期答网友问,解答了关于「24 小时耐力挑战」的问题
2026-01-2124,小时耐力挑战,新一代
中兴 U30 Pro 5G 随身 Wi-Fi“洛天依限定版”已在京东开售,定价为649元
2026-01-20U30,Pro,5G今天下午,民航局举行例行新闻发布会,相关负责人就新颁布的《中华人民共和国民用航空法》进行了整体介绍和重点解读。新修订的民用航空法共16章262条,从飞行安全、适航管理、通用航空和低空经济等多个方面对现行法律进行了全面修订
2026-01-20民航局,民用航空法
荣耀手表 GS 5 已在京东平台开售,售价 699 元。这款智能手表支持行业独家防猝筛查功能和长达23天的蓝牙续航。 该产品通过心率减速力检测迷走神经对心率调节的能力,识别潜在的心脏健康风险,并指导用户进行心脏健康管理
2026-01-20荣耀手表,GS,5
德国政府于1月19日宣布,将对新购入电动汽车的家庭提供最高可达6000欧元的补贴,以促进国内电动汽车产业的发展。这是继2023年底终止原有电动汽车购车补贴政策后,德国再次推出类似措施
2026-01-20电动汽车,新能源汽车,德国
超频玩家OC_Beer于1月18日在Overclock论坛发帖,分享了一张CPU-Z截图,曝光了AMD尚未发布的Ryzen 7 9850X3D处理器的超频实测数据
2026-01-20AMD,处理器,9850X3D
在昨晚的荣耀新品发布会上,荣耀Magic8 Pro Air及荣耀联名设计系列新品正式亮相。其中,荣耀Magic8 RSR保时捷设计手机搭载了第五代骁龙8至尊版芯片和2亿像素超夜神长焦摄像头,并支持安装专业影像套装,起售价为7999元
2026-01-20荣耀,Magic8,RSR
汽车博主 Sawyer Merritt 在 X 平台上分享了他在美国芝加哥拍到的特斯拉 Cybercab 无人驾驶出租车的照片
2026-01-20Cybercab,特斯拉
科技媒体Windows Latest报道,微软为应对Google Gemini和ChatGPT的竞争,邀请全球用户测试适用于Copilot的Real Talk功能,并开始测试视频生成能力
2026-01-20Real,Talk,Copilot
根据花旗集团、美国银行及摩根大通的分析报告,由于RAM内存和NAND闪存组件成本上升,iPhone 18系列的售价将受到影响。苹果计划维持起步机型的价格与前代持平,但高存储容量版本可能会有更大的价格涨幅
2026-01-20iPhone,18,Pro
亚马逊旗下的云计算部门AWS宣布其“欧洲主权云”正式上线。这项服务完全位于欧洲境内,旨在提供符合欧盟监管要求的方案,以解决欧盟客户对美国云服务商数据安全性的担忧
2026-01-20AWS,欧洲主权云,亚马逊
据消息源“yeux1122”透露,苹果iPhone 18 Pro将是首款支持5G卫星通信的智能手机。尽管具体实现方式尚未明确,但可以确定的是,这项功能将被命名为“卫星5G”,而非现有的“SOS紧急联络”
2026-01-20iPhone,18,Pro
在2026国际消费电子展上,消费类存储品牌雷克沙宣布与阿根廷国家足球队达成官方全球合作伙伴关系。这是雷克沙品牌成立30周年的重大举措。雷克沙还推出了与阿根廷国家队联名的存储产品——雷克沙Air小轻块移动固态硬盘特别版本
2026-01-20固态硬盘,雷克沙
1月19日19时30分,荣耀举办了新品发布会,正式推出了荣耀Magic8 Pro Air及荣耀联名设计系列新品。全新旗舰荣耀Magic8 RSR保时捷设计作为荣耀和保时捷设计合作的第四代产品,被誉为“重塑现代科技先锋美学”
2026-01-20荣耀,荣耀手机
OpenAI 政策主管克里斯·莱恩在达沃斯论坛上透露,公司计划于2026年下半年推出其首款设备。此前,OpenAI首席执行官山姆·奥尔特曼和苹果前首席设计师乔尼·艾维曾表示,该公司正在研发一系列硬件产品,预计将在2026年正式亮相
2026-01-20OpenAI,奥尔特曼
月之暗面正在敲定新一轮融资,投前估值达到48亿美元。目前该公司尚未就本次融资发表评论
2026-01-20月之暗面,IPO,杨植麟
1月20日,美国密歇根州西部遭遇强烈暴雪天气,恶劣路况导致交通事故。大急流城东南方向的196号州际公路上发生了大规模连环相撞事故,初步估计涉事车辆超过百辆,造成9至12人受伤,暂无人员死亡报告。目前,涉事公路部分路段已经关闭
2026-01-20百车连环相撞,美国车祸