
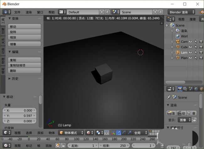
在blender场景中打开一个物体。

在里面创建一个灯光。

渲染预览的时候我们发现场景太暗了。

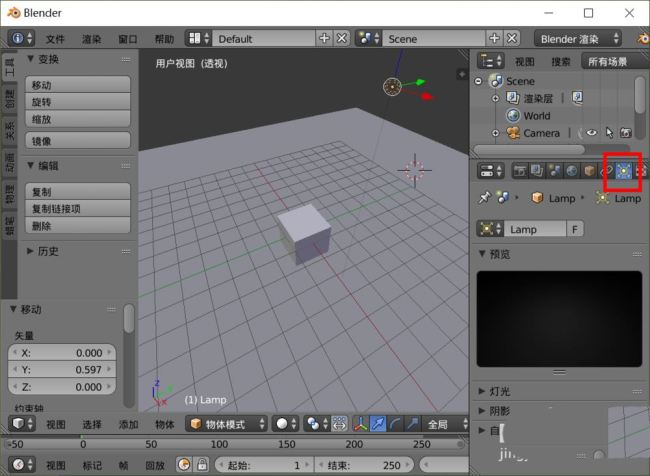
这时候我们可以在右边属性中找到灯光数据。

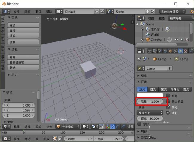
在里面展开灯光,里面的能量设置为1.5倍,这个能量数值越大,灯光的强度越高。

现在我们再次渲染预览,就会发现场景物体已经变亮了。

我们还可以通过修改灯光的类型,来达到不同的灯光强度以及效果。

Qwen3-TTS 多码本全系列模型已开源,包含 1.7B 和 0.6B 两种尺寸。1.7B 模型达到极致性能,0.6B 模型则在性能与效率之间取得平衡
2026-01-23阿里千问,Qwen3,语音生成模型
TrendForce 集邦咨询表示,根据最新分析,包含 DRAM 内存和 NAND 闪存的整体存储产业在 2026 年有望实现 5516 亿美元的产值,同比增幅达到惊人的 134%
2026-01-23TrendForce,DRAM,内存特斯拉CEO马斯克在达沃斯世界经济论坛上宣布,特斯拉计划在2026年底前在美国建立一个广泛的无人驾驶机器人出租车网络。他表示,这项服务已在部分城市推出,并预计到今年年底将在美国变得非常普及
2026-01-23特斯拉,Robotaxi,马斯克
荣耀手机官方宣布,荣耀 Magic8 RSR 保时捷设计于今日10:08正式开售。新机在外观设计上融合了保时捷汽车的经典元素,后盖采用超微晶纳米陶瓷材质,提供板岩灰与月光石两种配色选择,机身设计包含“保时捷流光飞线”的装饰线条
2026-01-23荣耀,Magic,8
荣耀Magic8 Pro Air手机于1月23日10:08正式开售,首销购机赠送价值999元的尊享服务。该手机搭载联发科天玑9500处理器并支持eSIM通信,起售价为4999元
2026-01-23天玑,9500,荣耀
近期,一张关于众泰汽车招聘的海报在业内流传。招聘岗位涵盖设计、研发、验证到量产准入等多个领域。第一财经从内部人士处确认了这一消息。据了解,众泰集团正在招聘的岗位共有49个,主要分布在金华和杭州两地
2026-01-23众泰汽车
阿里首款自研AI眼镜——夸克AI眼镜S1今日正式发布,官方补贴价3999元起,现已开启预售。这款眼镜采用轻量化设计,镜腿最薄处仅7.5毫米,上镜框最薄处为3.3毫米,佩戴感受接近普通眼镜
2026-01-23夸克,AI,眼镜
荣耀全场景产品经理今日发布了荣耀500系列手机的销售成绩,全渠道首销日销量为同期系列的151%。该系列手机于今日上午10:00正式开售,售价2699元起
2026-01-23荣耀,500,8000mAh
零跑的全新车型Lafa 5于11月27日正式上市。新车提供515km和605km两种续航版本,共推出5款车型,指导价从9.78万元起,限时优惠价为9.28万元起
2026-01-23Lafa,5,零跑
机械师 MZQ27F260 显示器现已开启新品预约,售价 999 元。这款显示器搭载 27 英寸 2K 275Hz 面板,峰值亮度可达 500 尼特,并配备了 DC 调光等技术
2026-01-23机械师,显示器
京东发布公告,宣布京豆规则调整计划将于2026年1月1日生效。根据新的规定,京豆的有效期最长不超过180天
2026-01-23京东,京豆
realme真我Neo8手机今晚发布,采用透明RGB设计,搭载骁龙8 Gen5处理器,首销价2399元起,全渠道现货开售
2026-01-23realme,真我,Neo8
手机厂商vivo近期叫停了AI眼镜项目,这一项目已秘密筹备半年时间,并与歌尔、中科创达在内的多家ODM厂商合作开发了demo。知情人士透露,音视频及带单绿显示的AI眼镜方案都在讨论范围内,但最终尚未确定方向便被叫停
2026-01-23vivo,AI,眼镜
布加迪发布了一款独一无二的超级GT跑车——FKP致敬版,设计总监称其为“终极威龙”,旨在向这款开创性的车型致敬。新车以费迪南德·卡尔·皮耶希的名字命名,缅怀这位曾主导威龙项目的前大众集团董事长。基于凯龙车型打造,搭载强劲W16发动机
2026-01-23布加迪,威龙
分形工艺现已在京东上架 Pop 2 Air 系列机箱,提供非侧透和侧透版本可选。黑色非侧透版售价 649 元,黑色侧透版售价 699 元,黑色侧透 RGB 版和白色侧透 RGB 版售价均为 749 元
2026-01-23分形工艺,Pop,2
公安部近日宣布,自部署打击缅北涉我犯罪专项工作以来,中缅双方通过警务执法合作和一系列打击行动,累计抓获5.7万余名中国籍涉诈犯罪嫌疑人,对缅北果敢“四大家族”犯罪集团进行了毁灭性打击
2026-01-22缅北,电诈,电信诈骗
永擎 ASRock Rack 在 2025 OCP 全球峰会上展示了全球首款采用无水液冷技术的英伟达 HGX B300 服务器 4U16X-GNR2/ZC
2026-01-22服务器,液冷,永擎
10月15日,汽车媒体CarScoops发布了一组抓拍的路测图,展示了保时捷正在测试的全新911 Turbo Touring敞篷版车型
2026-01-22保时捷,911,汽车
10月15日,台湾地区网络通信产品企业中磊在法国巴黎宣布推出基于博通最新Wi-Fi 8芯片组的新一代无线连接平台,成为首批提供Wi-Fi 8解决方案的OEM厂商之一
2026-01-22Sercomm,中磊,博通
iQOO手机官微于10月15日中午宣布,“超神标准版”新机iQOO Neo11正式开启预约,并推出“1元抢价值2976元福袋”活动。京东平台已开放预约链接
2026-01-22iQOO手机,iQOO,Neo11
VGN 昨日推出了 Neon 霓虹 68 超竞版系列磁轴键盘。该系列键盘采用 65% 配列,支持 8kHz 轮询率单模连接,定价在 199 至 329 元之间
2026-01-22键盘,VGN
市场监管总局组织开发的全国电子计价秤智慧计量监管平台已启动试运行。这是全国计量监管领域首个实现全链条非现场穿透式监管的智慧平台,标志着我国计量监管进入智慧互联、全国一体化的新阶段,也是计量监管数字化、智能化转型的重要里程碑
2026-01-22电子计价秤,电子秤
人工智能会抢走你的工作吗?如果你从事建筑或管道维修行业,或许根本无需担心这个问题。英伟达首席执行官黄仁勋在世界经济论坛上表示,当下正是技术工人的黄金时代,人工智能热潮催生了大量建设数据中心的体力劳动岗位需求
2026-01-22黄仁勋,英伟达,人工智能
荣耀游戏研发工程师 @荣耀冯同学 昨日宣布,「幻影稳帧」新增支持多款游戏,包括《金铲铲之战》、《无畏契约》、《蛋仔派对》、《燕云十六声》、《第五人格》、《美职篮全明星》和《逆水寒》
2026-01-22幻影稳帧,荣耀,荣耀
智界汽车执行董事及执行副总裁赵长江分享了他对MPV价值的看法。他认为,虽然现在是智能加功能的时代,但决定一台MPV价值的关键在于如何对待车里的每一个人,而不仅仅是配置表上的内容。 赵长江还展示了智界V9的实车图片
2026-01-22智界,V9,赵长江
OpenAI 开始在聊天机器人 ChatGPT 平台上为数十家广告商提供广告位服务。与谷歌或亚马逊不同,该公司初期将按曝光量计费,而非点击量
2026-01-22OpenAI,ChatGPT
微星去年6月发布了旗下首款610Hz显示器“MPG 242R X60N”,该机配备一块24.1英寸1080P 610Hz面板,目前售价已从7499元降至3999元
2026-01-22微星,MPG,242R
三星在一则关于Good Lock的帖子中意外确认了Galaxy S26系列将搭载一项名为隐私显示技术的新功能
2026-01-22Galaxy,S26,三星
2026款宝马iX1纯电动紧凑型SUV已上市,共推出4款车型,官方指导价为22.8万至26.8万元。作为改款车型,新款iX1在配置上进行了优化升级,主要增加了5G网络功能,并取消了BMW数字钥匙Plus的选配
2026-01-22宝马iX1,宝马
据报道,OpenAI CEO 萨姆·奥尔特曼近期与中东地区投资者接触,试图为公司新一轮融资铺路。此次融资规模可能达到或超过500亿美元,若顺利完成,OpenAI的整体估值或将升至约7500亿至8300亿美元
2026-01-22OpenAI,萨姆,·