
1、打开blender创建一个立方体。


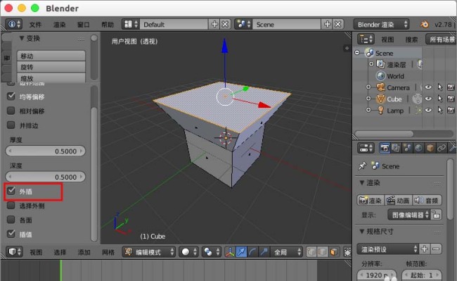
3、按“W”选择“内插面”,或者直接“i”键。

4、移动鼠标就可以缩放插入的面了。

5、在左边我们可以调节新插入面的“厚度”,比如设置成0.8就小了好多。

6、调节“深度”,设置为-0.5/0.5我们发现面凹陷或者凸出。


7、勾选“外插”,就会向外插入面,还有许多其它设置我们可以自己尝试。

8、其实我么插入面,也可以使用e挤出,然后s进行缩放,但是这种“i”直接插入的好处就是可以灵活设置深度、厚度等数值就可以得到自己需要的面。像如果我们选择两个相邻的面,通过“i”插入后,可以任意设置厚度数值,深度为0这样就固定了深度。

9、然后再次“i”插入面,这次固定厚度为0,设置深度就可以得到一个小沙发座椅。

云鲸逍遥003洗地机器人于昨日发布并开启预售,京东平台新品首发价5199元起,将于3月23日现货首发。 这款新品定位为“全智能高端自维护洗地机器人”,搭载双目视觉感知技术和VLM万物识别大模型,支持毫米级高精度避障
2026-03-05云鲸逍遥,003,洗地机器人3月2日,在MWC 2026巴塞罗那期间的移动AI产业峰会上,华为与中国移动联合发布了2025年度高阶示范区AI+网络的实践成果。中国移动已建成全球最大规模5G/5G-A网络,拥有超277万5G基站、5G用户超6亿、5G人口覆盖率达96%
2026-03-05华为,中国移动,5G
在全国两会期间,TCL创始人、董事长李东生就先进制造业融资、光伏产业“反内卷”及扩大内需等议题提出了建议。他指出,中国先进制造企业在资本实力方面相对薄弱,资本市场融资受限,因此提议加强资本市场对这些企业的支持,持续疏通融资渠道
2026-03-05TCL,李东生
在昨天的鸿蒙智行技术焕新发布会上,华为常务董事、产品投资评审委员会主任、终端BG董事长余承东宣布了尚界Z7车型,称其为“鸿蒙智行最年轻的车”。他还提到,这款轿跑将首发随动四维屏,并配备灵感橱窗这一配置
2026-03-05尚界,Z7,鸿蒙智行
Omdia发布的最新研究报告显示,2025年欧洲智能手机市场出货量下降1%,至1.342亿部。这一变化受到需求低迷及环保设计和USB-C新规的影响。 三星依然是欧洲最大的智能手机厂商,出货量小幅增长至4660万部
2026-03-05Omdia,苹果,iPhone
毒蝰 Viper V4 PRO 专业版是雷蛇即将推出的高阶鼠标,此前已多次以伪装版的身份出现在电子竞技赛场上。X 平台用户 jakeu+ 北京时间昨日曝光了该鼠标白色款的外包装盒,显示这一型号接近发售
2026-03-05雷蛇,鼠标
腾讯混元于10月22日宣布,正式发布并开源了混元世界模型1.1版本(WorldMirror)。新版本新增支持多视图及视频输入,单卡即可部署,能在几秒钟内创建3D世界
2026-03-05混元世界模型,腾讯混元
2025年10月16日,第36届长城心脏病学大会如期举行。作为亚洲乃至全球心血管领域的顶级学术交流平台,大会始终以权威视角引领心脏病学研究与临床实践的未来方向。 本届大会上,华为运动健康的表现引人注目
2026-03-05华为运动健康
本田技研工业(中国)投资有限公司与东风汽车集团股份有限公司宣布启动氢燃料电池商用车的社会示范运行。此次合作将通过双方的合资企业——武汉东本储运有限公司,在武汉市现有物流配送线路上展开示范运行,并计划逐步扩展到广州、上海等地区
2026-03-05本田,东风汽车,氢燃料电池
10月22日,小米集团合伙人、总裁卢伟冰在接受采访时谈到了自研芯片对小米未来发展的重要性。他认为,未来的手机品牌可以分为两类:有自研芯片和没有自研芯片
2026-03-05卢伟冰,小米,玄戒
微星今日发布了配备英特尔酷睿 100U "Raptor Lake-U" 处理器的商用/生产力迷你主机Cubi 5 1M。这款主机体积仅为0.83L,内置一个2.5英寸硬盘位
2026-03-05微星,迷你主机
今天晚间,莲花发布了Eletre SUV的插混版本“FOR ME”。新车基于LTS(Lotus Tuned Specification)“莲花工程专属调校”标准打造,是中国市场首款超混架构车型,预计于3月底在中国上市,并在年中登陆欧洲市场
2026-03-05莲花汽车,FOR,ME
苹果今天发布了平价 MacBook Neo 笔记本,配备 13 英寸 Liquid 视网膜显示屏,起售价为 4599 元
2026-03-05MacBook,Neo,USBC
加纳部分城市正式启动了该国首个5G网络,为当地运营商推出超高速移动通信服务奠定了基础。共享网络运营商Next Gen InfraCo拥有在加纳建设和提供5G网络的独家许可
2026-03-05加纳,5g网络
前几年,提到QLC固态硬盘时,人们常常感到担忧。然而,随着技术进步和价格调整,对许多用户来说,QLC固态硬盘现在成为了一个更合适的选择。购买笔记本并加装固态硬盘变得更加务实,因为消费者希望在支付更高价格的同时获得更好的性能
2026-03-05铠侠,VC10,固态硬盘今天晚间有消息称,OpenAI 正准备推出上下文窗口超过百万 Tokens 的 GPT-5.4 大模型
2026-03-05OpenAI,ChatGPT,GPT5.4
苹果向iPhone和iPad用户推送了iOS/iPadOS 26.3.1更新(内部版本号:23D8133),距离上次正式版发布间隔21天。由于苹果各区域节点服务器配置缓存问题,某些地方的用户可能会在半小时内探测到升级更新的时间略有延迟
2026-03-05iOS,iPadOS
威锋电子宣布将在3月10日至12日于德国纽伦堡举行的Embedded World 2026嵌入式展上发布两款工业级USB 5Gbps/10Gbps集线器控制器芯片VL819i和VL822i
2026-03-04USB,威锋,集线器
在无线音频技术飞速迭代的今天,音质已成为消费者选购蓝牙耳机的核心诉求,而蓝牙耳机音质排行榜则成为大众快速筛选优质产品的重要参考。
2026-03-04蓝牙耳机音质排行榜:多品牌深度解析+实用选购指南
中国信通院公布了2026年1月的最新数据。数据显示,今年1月国内市场手机出货量为2286.6万部,同比下降16.1%。其中5G手机出货量为1987.0万部,同比下降15.9%,占同期手机出货量的86.9%
2026-03-04中国信通院,5G,手机
KG227S PLUS 显示器现已开启新品预约,主要面向电竞玩家。该显示器配备27英寸2K分辨率屏幕,支持275Hz刷新率和DC调光技术,售价1110元。 这款显示器采用DyDs 2.0技术,拥有逐行扫描双侧入光式背光系统
2026-03-04泰坦军团,KG227S,PLUS
Anthropic昨日宣布,在其编程工具Claude Code中逐步推送全新的“语音模式”。这标志着广受开发者欢迎的“直觉编程”正向更高效的“语音编程”时代演进
2026-03-04Claude,AI
小米汽车宣布,新一代SU7实车从3月4日起陆续进店,预计3月中旬将覆盖全国143个城市中的492家店铺。已公布的颜色包括卡布里蓝、赤霞红、流金粉、霞光紫、璀璨洋红、雅灰、曜石黑和珍珠白
2026-03-04小米汽车,SU7
在2026年世界移动通信大会(MWC26)期间,华为ICT BG CEO杨超斌宣布6G标准化工作已经启动,预计首个3GPP标准版本将在2029年3月之前冻结。他强调,未来五年将是移动AI业务爆发的关键时期,5G-A技术成为不可或缺的选择
2026-03-04华为,6G,杨超斌
3月4日,英特尔宣布其董事会选举Craig H. Barratt为公司新任董事会主席,该任命将在5月13日的年度股东大会后生效。原董事会主席Frank D. Yeary将退休
2026-03-04英特尔
华为在巴塞罗那举行的2026年世界移动通信大会(MWC26)期间发布了新一代基带及无线网络解决方案
2026-03-04华为,GigaGreen,Plus
明基发布了全新的27英寸5K显示器MA270S,这款产品直接对标苹果的Studio Display,定价为999.99美元(约合6903元人民币),比苹果同类产品便宜约600美元。 尽管价格更加亲民,明基MA270S的配置依然强大
2026-03-04显示器,明基
去年6月,华为常务董事、终端BG董事长余承东宣布,华为智选品牌升级为鸿蒙智选,覆盖智能家居、运动健康、差旅办公等智能硬件领域
2026-03-04鸿蒙智选,华为,余隽
华为乾崑智能汽车解决方案发布视频,宣布广汽昊铂A800轿车将搭载乾崑云曦×HUAWEI XPIXEL智能车灯模组。这一模组支持使用手机远程自定义灯语,并提供智能照明、照明光毯、智能娱乐、互动迎宾等功能
2026-03-04广汽昊铂,A800,乾崑云曦在2026年世界移动通信大会(MWC 2026)上,中国电信总经理刘桂清发表了题为《大型运营商向AI时代关键推动者的转型之路》的主旨演讲。他指出,在推进5G网络商用进程中,产业协同与绿色可持续发展是全球运营商关注的重点
2026-03-04中国电信,中国联通,共享基站