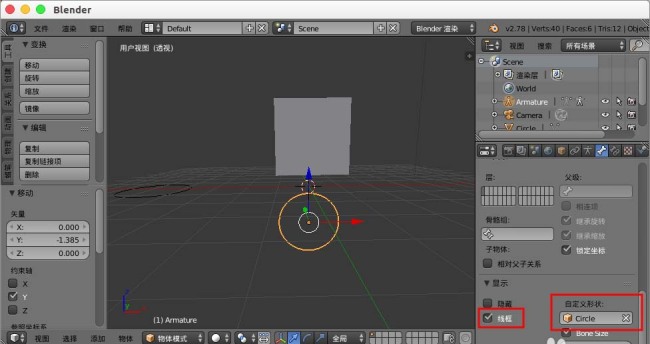
1、打开blender窗口,创建一个模型。

2、我们在模型下面需要创建一个骨骼作为控制用,但是骨骼都长一样不好分辨,所以我们可以给骨骼“自定义形状”。

3、我们在场景中创建一个“圆环”。

4、我们选中“骨骼”,右边属性中也切换到“骨骼”选项。

5、在里面找到“自定义形状”选择“Circle(圆环)”,勾选“线框”,我们发现骨骼就变成圆环的形状了。

6、如果我们要改变这个骨骼圆环的朝向,又不改变骨骼的坐标,可以旋转左边的圆环,像“rx90”,围绕x旋转90度。

7、然后我们再“物体”--“应用”--“旋转&缩放”,这样我们自定义骨骼圆环显示的方向就改变了。


8、如果没有勾选“线框”,圆环可能不显示,我们可以在右边的场景中进行选中,然后在骨骼中勾选线框。

OpenAI 昨天宣布为Codex和Sora引入全新计费引擎,允许用户在达到速率限制时使用信用点数继续访问产品,避免传统计费系统因达到限制而突然中断服务的情况。新系统从底层重构,将速率限制、实时使用跟踪和信用点数余额整合进同一模型
2026-02-15OpenAI,Sora,Codex
巴西反垄断监管机构 CADE 最近开始调查微软,指控其间接逼迫部分 OEM 厂商独家捆绑 Edge 浏览器
2026-02-15Edge,浏览器,微软
广汽集团董事长冯兴亚近日发布长文,回顾了公司过去一年的变化、成就及未来规划。他表示,汽车行业正经历深度调整,广汽面临产业转型、技术迭代、管理重构和竞争格局变化的挑战
2026-02-15广汽集团,冯兴亚
近期,AMD R7 9800X3D 再次出现异常损坏案例,这次发生在华硕 TUF Gaming X870-Plus 主板上。据报道,故障发生时 CPU 负载不到 10%
2026-02-15华硕主板,AMD,R7
博主@旺仔百事通分享了一张照片,显示谢霆锋手持一款荣耀Magic V6的红色折叠屏手机。从图片中可以看到,这款手机延续了家族化设计语言,采用大圆镜组方案,边框和镜头模组用金色点缀,但具体颜色还需以真机上市为准
2026-02-15荣耀,Magic,V6
诺基亚宣布了多项领导层调整,并计划成立两大全新机构——技术与人工智能机构以及企业发展机构,以强化公司的技术创新能力,为业务发展提供更有力的支持,并打造定位更精准的组织架构。这两大新机构将于2025年10月1日正式投入运作
2026-02-15诺基亚
9月17日,索尼为欧版Xperia 1 VII手机推送了Android 16稳定版更新。更新包版本号为71.1.A.2.68,大小为1.13GB,适用于型号为XQ-FS54 EU的欧版Xperia 1 VII手机
2026-02-15Xperia,1,VII阿里通义实验室宣布,为了使AI真正具备“做研究”的能力,对通义DeepResearch的数据、Agent范式、训练、基础设施和Test Time Scaling进行了系统性创新,并已将所有技术方案开源
2026-02-15阿里,通义,deepresearch
零跑已重启在欧洲建车的计划,并即将推出两款更适合欧洲市场的新车型。Stellantis 拥有零跑国际业务的大部分权利。Stellantis CEO 安东尼奥・菲洛萨表示,从 2026 年起,零跑将在西班牙生产汽车
2026-02-15Stellantis,零跑
低噪声一直是高规格消费级电源的关键追求之一,而取消风扇回归被动散热是最彻底的解决方案。然而,高功率无风扇电源的设计和制造相对复杂,市场上仅有少数几家厂商涉足这一领域
2026-02-15长城电源,电源
宏碁日本昨天在X平台发布公告,宣布官方在线商店将从2月20日起对电脑产品进行价格调整。此次调价主要是由于内存、固态硬盘等零部件价格上涨所致。现行价格将维持到2月19日,但部分产品的价格将保持不变。 宏碁并未公布具体涨幅
2026-02-15宏碁,固态硬盘,电脑
Unihertz 在近一个月前宣布了 Titan 2 Elite,当时只透露了少量信息。今天,公司进一步宣布,这款手机将在 2026 年巴塞罗那 MWC 上正式发布
2026-02-15Unihertz,全键盘手机,MWC
科技媒体TechCrunch报道,日本成人用品制造商Tenga发生了一起数据库泄露事件。根据获取的邮件内容,Tenga已向客户发出通知,说明有未经授权的第三方获得了员工工作邮箱的访问权限
2026-02-15Tenga,数据库泄露
摩尔线程今日完成了MiniMax M2.5模型的极速适配,成功在MTT S5000 AI推训一体全功能GPU上实现了高性能推理。MTT S5000 GPU采用MUSA架构,具备强大的算子覆盖与生态兼容性,能够释放原生FP8加速能力
2026-02-15摩尔线程,MTT,S5000
启境汽车CEO刘嘉铭在2月13日发布视频,与华为智能汽车解决方案BU CEO靳玉志一起向用户拜早年,并透露新车开发进度
2026-02-15启境汽车,华为乾崑,刘嘉铭
恩硕科技于本月12日在美国加州宣布推出面向酒店、多户住宅等领域的面板式Wi-Fi 7无线AP设备ECW515。这款设备具有双频BE3600的无线规格,在2.4GHz和5GHz频段均支持2T2R,信号覆盖范围可达约92.9平方米
2026-02-14无线AP,EnGenius
ViewSonic 优派推出了一款型号为 VX25G26-2K-4 的显示器
2026-02-14优派,显示器
截至2026年1月31日,全国共有396家网约车平台公司取得网约车平台经营许可,较上月增加1家。网约车监管信息交互系统1月份共收到订单信息9.74亿单
2026-02-14交通运输部,网约车平台,网约车聚合平台
韩国外设品牌Pulsar派世公布了CrazyLight系列鼠标的全新WildScapes主题配色型号。这一系列共有5款,分别是X2H“火山”、X3“沙漠”、X2N“海洋”、X2“森林”和Xlite“岩石”
2026-02-14Pulsar,鼠标
苹果公布了iOS 26与iPadOS 26系统的App Store数据,展示了目前有多少iPhone和iPad正在运行这两套系统版本。最新数据统计了截至2026年2月12日在App Store发生交易的iPhone与iPad设备
2026-02-14苹果,iPhone,iOS
中国首部AIGC动画电影《团圆令》定档2月28日,即将登陆全国院线。官方预告片已经发布。 该动画电影已于2025年12月20日在北京举行点映活动
2026-02-14AIGC,动画电影
2月13日,地平线宣布其HoloBrain-0基座模型及框架全面开源。此次开源不仅涵盖了HoloBrain-0的核心算法,还开放了完整的基础设施RoboOrchard。 从基础模型研究到可靠的机器人真机部署过程中存在巨大鸿沟
2026-02-14地平线,HoloBrain,机器人
英特尔在本月22日推出了32.0.101.7026 WHQL版本显卡驱动程序,随后又发布了最新的7028驱动。新驱动主要是为《合金装备 Δ:食蛇者》和《地狱即我们》这两款游戏提供Game On支持
2026-02-14英特尔,显卡驱动,驱动程序
2025年第二季度,NAND闪存产业整体呈现价跌量升的态势。平均销售价格小幅下滑,但供需平衡的改善和中美市场政策推动按比特容量计的出货规模大幅增长
2026-02-14TrendForce,NAND,闪存
阿里旗下夸克近日宣布启动迄今为止最大规模的“教育计划”,面向全国近2000万教师和5000万高校学生,推出全面的AI“教育普惠”行动。该计划旨在降低AI工具的使用门槛
2026-02-14阿里,夸克,人工智能
小米澎湃OS 3发布会正在进行中,除了公布“小米超级岛”外,还对锁屏和桌面进行了升级焕新。桌面图标、状态栏以及桌面网格都经过重新设计,官方表示这些改动使得图标更加高清细腻,状态栏更简洁精致,而桌面网格布局也变得更加均匀宽松
2026-02-14小米,澎湃OS3
三星电子计划使用第二代2nm工艺SF2P为特斯拉代工AI6处理器,并且这一制程节点还获得了DEEPX的DX-M2代工订单。据报道,三星电子将在韩国境内的先进制程和先进封装产线试产特斯拉AI6,随后在美国得克萨斯州泰勒市的新建晶圆厂实现量产
2026-02-14特斯拉,三星电子,先进制程
印度反垄断监管机构印度竞争委员会 (CCI) 宣布对英特尔处以 27.38 亿卢比(约合 2.08 亿元人民币)的罚款,原因是该公司在 2016 年 4 月 25 日至 2024 年 4 月 1 日期间在印度市场执行了带有歧视性的保修政策
2026-02-14处理器,英特尔,印度
苹果App Store国区上线了充值加赠优惠活动,只需充值5元以上即可获得10%的奖励,但名额有限,领完即止。根据活动页面显示,充值金额在5元至1000元之间均可享受优惠
2026-02-14App,Store,苹果
2月13日晚间,据彭博社援引知情人士消息称,在SpaceX与xAI完成合并后,马斯克的银行顾问团队正在筹划新的融资方案,以降低过去几年积累的高额债务利息成本。马斯克因收购推特及创建人工智能公司,累计背负近180亿美元债务
2026-02-14马斯克,SpaceX,xAI