blender软件中,我们是可以直接自定义窗口界面布局的,还有些小伙伴不知道。本文为大家带来关于自定义窗口界面布局的详细教程分享,快一起来看看下面的详细介绍吧!
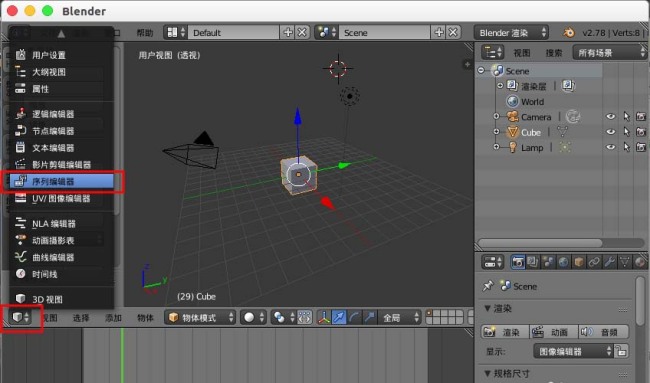
1、blender默认的窗口是这样的,看似好像每个位置都是固定的功能一样。



4、如果要添加功能窗口,可以鼠标左键选择角落的“斜线”,向一侧拖动。
安钛克 (Antec) 与猫头鹰 (Noctua) 合作打造的 Flux Pro Noctua Edition 于今日正式发布,这是首款冠以 "Noctua Edition" 称号的联名机箱产品
2026-03-18猫头鹰,机箱,安钛克
OpenAI 公司于3月17日发布公告,推出迄今为止最强大的小型模型GPT-5.4 mini和GPT-5.4 nano,专为高频且对延迟敏感的任务设计
2026-03-18ChatGPT,AI,OpenAI
3月17日,2026亚布力论坛年会在黑龙江亚布力开幕。宇树科技创始人王兴兴作为新理事发表演讲
2026-03-18人形机器人,宇树科技,王兴兴当前是存储芯片行业的黄金期,三星电子作为这一领域的龙头厂商之一,正受益于旺盛的市场需求。根据KB Securities分析师Jeff Kim的投资报告,随着AI芯片厂商对存储芯片的需求持续增长,三星电子有望实现全面的收益增长
2026-03-18三星电子,存储芯片
科技媒体smartprix通过挖掘GSMA IMEI数据库,发现了三星即将推出的三款新手机:Galaxy S26 FE、Galaxy M47 5G以及Galaxy F70 Pro 5G
2026-03-18Galaxy,S26,FE
Mozilla首席技术官、前Uber自动驾驶汽车部门负责人拉菲·克里科里安在《大西洋月刊》发表了一篇文章,描述了他驾驶特斯拉Model X(FSD模式)时发生的一起严重车祸,并从专业角度剖析了特斯拉FSD的核心问题
2026-03-18特斯拉,FSD
一加 Ace 6 手机于10月27日晚正式发布,新机搭载了165Hz高刷屏及骁龙8至尊版处理器
2026-03-18一加Ace6,一加
HKC已在京东上架一款型号为“UG25HF”的24.1英寸显示器,主打1080P 500Hz刷新率,定价为3499元
2026-03-18HKC,显示器
迪士尼电影官方公布了动画新片《疯狂动物城2》的中文配音阵容。季冠霖和张震将回归为“兔朱迪”和“狐尼克”配音,大鹏、费翔、金晨和王安宇分别为新角色“蛇盖瑞”、“马飞扬”、“狸宝”和“宝伯特”配音
2026-03-18迪士尼,疯狂动物城2
小鹏汽车动力总成高级总监近日发文,回应了电池安全性等问题。他表示,小鹏99%的新车已采用磷酸铁锂技术,从创业至今保持了磷酸铁锂电池零自燃的安全纪录,这份底气来自技术
2026-03-18小鹏,X9,磷酸铁锂电池
OpenAI 最近发布了关于 ChatGPT 用户心理健康问题的数据。数据显示,在任意一周内,约有 0.15% 的活跃用户会进行包含明确自杀计划或意图迹象的对话
2026-03-18ChatGPT,OpenAI自从去年9月公测以来,滴滴AI出行助手小滴v1.0版本近期正式上线。目前该版本支持空气清新、后备厢大、驾驶平稳等90多个服务标签,覆盖扶老携幼、商务接待等更复杂的出行场景。 用户可以直接对小滴说出自己的需求或状态,无论是语音还是文字形式
2026-03-18滴滴出行
小米向第一代SU7/YU7/Ultra首销期首任车主赠送定制冰箱贴,限量15万份。博主分享的截图显示,该冰箱贴采用汽车造型设计,选用卡布里蓝配色,定价19.9元。若车主账号下有多个绑定车辆或订单,每款车型限兑换1个冰箱贴,最多可领取3个
2026-03-18小米SU7,冰箱贴,SU7
OPPO 全新大折叠旗舰 Find N6 和 Watch X3 智能手表正式发布。汇顶科技宣布为 OPPO AI 手写笔、Find N6 折叠屏手机和 Watch X3 智能手表提供了相关技术
2026-03-18OPPO,Watch,X3
中国工程院院士、阿里云创始人王坚近日表示,每天通勤40分钟是在浪费生命,AI应该解决这种难题,把人最宝贵的资源利用好。他认为城市虽然能够知道有多少辆车,但永远无法准确了解每时每刻有多少车在行驶。然而,借助人工智能技术,人们可以得知这个数据
2026-03-18王坚,阿里云,AI
软通华方推出了国产自研的“算”融龙虾一体机系列产品,结合华为昇腾生态算力与OpenClaw技术,打造了两款AI工作站:超炫1700(单路单卡配置)和超炫3700(双路四卡配置)
2026-03-18龙虾一体机,软通华方,华为昇腾
在美国加州圣何塞举行的2026年GTC大会上,英伟达宣布全面扩展其开源模型家族,以推动智能体、物理与医疗AI的发展。 在智能体领域,英伟达推出了Nemotron 3系列全理解多模态模型
2026-03-17英伟达,开源,AI
华为乾崑智能汽车解决方案宣布,华为乾崑智驾公开赛将于3月19日开启报名。本次比赛将提供5大赛道供选择,但具体赛事信息尚未公布。 此前,鸿蒙智行曾举办过华为ADS大师赛,主打安全智驾,包括安全传播官、泊车达人、城区NCA等赛道
2026-03-17华为乾崑,鸿蒙智行,智驾公开赛
在2026年GTC大会上,英伟达公布了全新88核Vera数据中心CPU的详细参数,声称这是全球首款专为智能体AI和强化学习定制的处理器。该芯片在处理大规模数据、AI训练和推理时,运行效率是传统机架级CPU的两倍,速度提升了50%
2026-03-17英伟达,AI,GTC2026
苹果公司更新了其产品保修页面,将iPhone 5和8GB版iPhone 4的状态从“过时”改为“停产”。根据苹果公司的定义,“复古”状态指的是停止销售超过5年但不满7年的产品,这类产品可获得有限的维修支持,视零件库存情况而定
2026-03-17iPhone,5,苹果
索尼宣布PS5 Pro的升级版PSSR功能今日正式上线,图像稳定性和细节清晰度全面提升。此次系统软件更新计划于北京时间今日13点开始分阶段推送,未来几天将逐步覆盖所有用户。PS5 Pro用户也可以通过系统设置手动检查并安装更新
2026-03-17索尼,PlayStation,PS5谷歌DeepMind部门首席执行官戴米斯·哈萨比斯在接受彭博电视台采访时表达了他对未来新药研发时间大幅缩短的期望。他认为,在人工智能的支持下,新药的研发周期有望从数年缩短至数月
2026-03-17人工智能
美国国家公路交通安全管理局宣布,电动汽车制造商Rivian因软件问题召回了24214辆R1S和R1T车型。该软件问题可能导致其“脱手操作”的高速公路辅助系统错误识别前方车辆。此问题主要影响在美国使用旧版软件的部分2025款Rivian车辆
2026-03-17Rivian,自动驾驶,辅助驾驶9月12日,苹果中国官网公布了iPhone 17、iPhone Air、iPhone 17 Pro和iPhone 17 Pro Max四款机型在保修期外的维修费用
2026-03-17iPhone,Air,苹果近日,证监会对深交所创业板上市公司北京东方通科技股份有限公司(简称ST东通)涉嫌定期报告等财务数据存在虚假记载作出行政处罚事先告知。调查显示,ST东通连续四年虚增收入和利润,违反证券法律法规
2026-03-17东方通,财务造假联想在“拯救者电竞屏2025新品发布会”上推出了多款显示器,目前这些产品已在京东开启首销。以下是具体商品信息: LEGION 27Q-10 显示器售价999元。 LEGION 25-10 显示器售价859元
2026-03-17LEGION,联想拯救者,拯救者
京东方正加快在北京和成都布局下一代显示生产线的投资,以扩大用于虚拟现实设备的超高分辨率面板以及IT设备OLED面板的产能
2026-03-17京东方,OLED,LTPO
vivo 通信科技有限公司产品经理韩伯啸近日预热了即将推出的新机 vivo X300s。这款手机被称作“超能小 V 单”,主要提升了影像系统,具备不少与 X300 Ultra 相同的影像能力
2026-03-17vivo,X300s,vivo
在美国加州圣何塞举行的2026年GTC大会上,英伟达宣布与比亚迪、吉利、五十铃和日产等多家头部车企合作,基于NVIDIA DRIVE Hyperion平台共同开发L4级自动驾驶汽车
2026-03-17英伟达,比亚迪,吉利
在2026年GTC大会上,英伟达推出了针对“小龙虾”OpenClaw智能体平台的NemoClaw软件栈,主打“一键安装”体验
2026-03-17小龙虾,英伟达,黄仁勋